
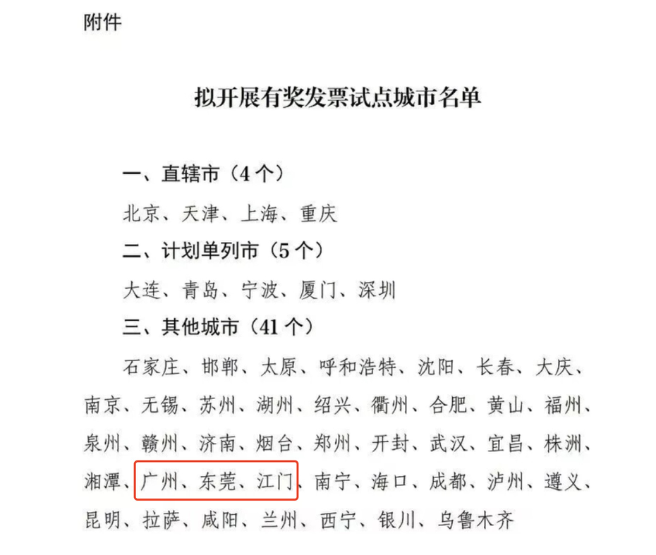
根据《财政部 商务部 税务总局关于开展有奖发票试点工作的通知》要求,商务部、财政部、税务总局于近期组织开展有奖发票试点城市评审工作。根据评审结果,拟确定50个城市开展有奖发票试点,其中广州、东莞、江门在列。

广州、东莞、江门将自试点之日起,对个人消费者以本人名义向零售、餐饮、住宿、文化艺术、娱乐、旅游、体育、居民服务业等行业的经营主体购买商品和服务,且取得的票面金额在一定额度以上的发票组织抽奖。
具体试点时间及后续安排,敬请留意官方通知。
另外,广东省“粤享暖冬 乐游广东”发票抽奖活动火热进行中。根据规定,2025年12月1日至2026年3月31日期间,广东省内(不含深圳市)零售、住宿、餐饮行业经营者依法开具给个人消费者的价税合计金额100元(含)以上的普通发票,均可参与抽奖。
想知道具体是哪些发票能抽奖、哪些发票不能抽奖、如何抽奖?
点击这里查看>>消费满100元就可抽奖!广东推出“发票抽奖”活动配资炒股首选
银河配资提示:文章来自网络,不代表本站观点。